Giao thức Point to Point (PPP) là một giao thức lớp liên kết dữ liệu dùng để thiết lập kết nối trực tiếp giữa hai nút mạng như hai router hoặc hai thiết bị mạng, mà không cần bất kỳ host hoặc mạng trung gian nào khác. Trong bài viết, mình sẽ cùng bạn tìm hiểu chi tiết về thành phần, cách thức hoạt động của giao thức Point to Point.
Những điểm chính
- Khái niệm: Biết được giao thức Point to Point là giao thức truyền thông hoạt động tại lớp liên kết dữ liệu và vai trò của nó trong việc truyền dữ liệu giữa hai thiết bị mạng.
- Đặc điểm kỹ thuật và kiểu đóng gói dữ liệu: Nắm được các thông số kỹ thuật cơ bản, các phương thức đóng gói dữ liệu liên quan và cách thức giao thức hoạt động hiệu quả.
- Các dịch vụ cốt lõi: Biết rõ các dịch vụ mà Point to Point Protocol cung cấp, hỗ trợ xác thực, truyền dữ liệu và quản lý kết nối mạng.
- Các dịch vụ không cung cấp: Hiểu được giới hạn của giao thức Point to Point, giúp tránh kỳ vọng không thực tế.
- Thành phần chính của giao thức: Nắm được ba phân lớp chính, các giao thức xác thực phổ biến và giao thức điều khiển mạng (NCP).
- Cấu trúc và chi tiết kỹ thuật khung: Biết định dạng khung dữ liệu và cơ chế độn Byte, giúp phân tích và xử lý dữ liệu chính xác.
- Giai đoạn hoạt động: Hiểu bốn giai đoạn chính của PPP gồm thiết lập liên kết, kiểm tra chất lượng, xác thực và truyền dữ liệu.
- Thuật ngữ mạng liên quan: Làm quen với các thuật ngữ mạng liên quan đến Point to Point Protocol để sử dụng trong triển khai thực tế.
- Biết thêm Vietnix là nhà cung cấp dịch vụ thuê máy chủ, hosting và VPS tốc độ cao, bảo mật tốt.
- Câu hỏi thường gặp: Giải đáp các thắc mắc về cơ chế xác thực (PAP, CHAP, MS-CHAP), hỗ trợ truyền dữ liệu đa giao thức và các vấn đề thực tiễn khi triển khai Point to Point Protocol.

Giao thức Point to Point là gì?
Giao thức Point to Point (PPP) là giao thức truyền thông hoạt động tại lớp liên kết dữ liệu (Lớp 2) trong mô hình OSI. Nhiệm vụ chính của giao thức này là thiết lập một kết nối trực tiếp và chuyên dụng giữa hai nút mạng, điển hình là hai bộ định tuyến, mà không yêu cầu sự hiện diện của bất kỳ máy chủ hay hạ tầng mạng trung gian nào khác.
Ngoài vai trò là một giao thức liên kết dữ liệu đơn thuần, Point to Point còn được tích hợp nhiều tính năng hữu ích, bao gồm khả năng xác thực kết nối, mã hóa đường truyền và nén dữ liệu để tối ưu hóa hiệu suất. Một trong những ưu điểm nổi bật của Point to Point Protocol là sự linh hoạt, cho phép giao thức có thể hoạt động hiệu quả trên nhiều loại hình hạ tầng mạng vật lý đa dạng.
Cụ thể, giao thức Point to Point có thể được triển khai trên cáp tuần tự, đường dây điện thoại, các kết nối vô tuyến và cả cáp quang theo tiêu chuẩn SONET. Chính nhờ sự đa dạng này, các ISP thường xuyên sử dụng giao thức Point to Point như một giải pháp chuẩn để cấp quyền truy cập Internet cho khách hàng của mình.

1. Đặc điểm kỹ thuật
Về mặt kỹ thuật, Point-to-Point Protocol được phân loại là một giao thức định hướng Byte. Đặc tính này giúp giao thức được ứng dụng rộng rãi trong các môi trường truyền thông băng thông rộng, nơi có lưu lượng tải nặng và yêu cầu tốc độ cao, đặc biệt là trong các mạng diện rộng (WAN). Thêm vào đó, một trong những thế mạnh của Point-to-Point Protocol là khả năng hỗ trợ truyền tải dữ liệu đa giao thức một cách hiệu quả giữa hai thiết bị được kết nối điểm – điểm.
2. Các kiểu đóng gói dữ liệu liên quan
Để đảm bảo tốc độ truyền tải và duy trì chất lượng kết nối trên các hạ tầng mạng khác nhau, Point-to-Point Protocol thường được triển khai thông qua hai kiểu đóng gói dữ liệu chính, bao gồm:
- PPPoE (Point-to-Point Protocol over Ethernet).
- PPPoA (Point-to-Point Protocol over ATM).

Để triển khai các giao thức mạng chuyên sâu như Point to Point, bạn cần toàn quyền kiểm soát hạ tầng. Dịch vụ thuê máy chủ vật lý của Vietnix chính là giải pháp lý tưởng, cung cấp một nền tảng độc lập và mạnh mẽ. Khi thuê máy chủ vật lý tại Vietnix, bạn sẽ được tự do cấu hình mạng và hệ điều hành theo yêu cầu cùng hạ tầng datacenter ổn định, đảm bảo kết nối liên tục. Liên hệ ngay để được tư vấn chi tiết!
Các dịch vụ cốt lõi mà giao thức Point to Point cung cấp
Các dịch vụ chính mà giao thức Point to Point cung cấp bao gồm:
- Xác định định dạng khung truyền: Giao thức này định nghĩa một cấu trúc khung (frame) chuẩn, qua đó xác định rõ ràng định dạng của dữ liệu sẽ được truyền tải giữa hai thiết bị.
- Quy trình thiết lập liên kết: Giao thức Point to Point thiết lập một quy trình cụ thể bao gồm các bước cần thiết để khởi tạo một liên kết giữa hai điểm cuối và thống nhất về cơ chế trao đổi dữ liệu.
- Đóng gói dữ liệu lớp mạng: Giao thức nêu rõ phương pháp đóng gói dữ liệu từ lớp mạng vào bên trong các khung giao thức Point to Point để chuẩn bị cho quá trình truyền tải.
- Quy tắc xác thực thiết bị: Để tăng cường tính an toàn và tin cậy, giao thức còn đưa ra các quy tắc xác thực chặt chẽ cho các thiết bị tham gia giao tiếp, đảm bảo chỉ những bên được ủy quyền mới có thể kết nối.
- Cấp phát địa chỉ: Giao thức Point to Point có khả năng cung cấp và cấp phát địa chỉ động, một yếu tố cần thiết cho việc giao tiếp và định tuyến trong mạng.
- Hỗ trợ đa liên kết: Giao thức được thiết kế để có thể cung cấp kết nối đồng thời qua nhiều liên kết vật lý khác nhau, tăng cường tính sẵn sàng và băng thông.
- Hỗ trợ đa giao thức mạng: Sự linh hoạt của giao thức Point to Point còn được thể hiện qua việc hỗ trợ một loạt các giao thức lớp mạng khác nhau bằng cách cung cấp các dịch vụ tương ứng cho từng loại.

Những dịch vụ Point to Point Protocol không cung cấp
Giao thức Point to Point Protocol có những giới hạn nhất định và không cung cấp các dịch vụ sau:
- Cơ chế điều khiển lưu lượng: Giao thức Point-to-Point Protocol không được tích hợp cơ chế điều khiển lưu lượng nên sẽ không có khả năng tự quản lý, kiểm soát hay ưu tiên các luồng dữ liệu khác nhau trên cùng một kết nối.
- Cơ chế kiểm soát lỗi phức tạp: Về mặt xử lý lỗi, Point to Point Protocol chỉ sử dụng một cơ chế kiểm soát ở mức độ đơn giản, thường là dựa vào mã kiểm tra chu kỳ (CRC) để phát hiện lỗi. Tuy nhiên, giao thức không hỗ trợ các cơ chế xử lý lỗi phức tạp và chủ động hơn như yêu cầu truyền lại gói tin bị lỗi hay tự sửa lỗi chuyển tiếp.
- Hỗ trợ địa chỉ đa điểm: Point to Point Protocol không cung cấp cơ chế địa chỉ hóa để có thể xử lý việc gửi và nhận các khung dữ liệu trong một môi trường đa điểm. Điều này có nghĩa là giao thức không thể hoạt động hiệu quả trong các mạng cục bộ như Ethernet, nơi nhiều thiết bị cùng chia sẻ một môi trường truyền dẫn.

Các thành phần chính của giao thức Point to Point
Ba thành phần phân lớp của Point-to-Point Protocol
- Thành phần đóng gói: Nhiệm vụ của thành phần này là thực hiện việc đóng gói các gói dữ liệu từ lớp mạng vào một định dạng khung phù hợp, giúp chúng có thể được truyền tải thành công qua lớp vật lý đã được chỉ định.
- Giao thức kiểm soát liên kết (LCP): Thành phần này chịu trách nhiệm cho toàn bộ vòng đời của một liên kết, bao gồm việc thiết lập, cấu hình, kiểm tra, duy trì và cuối cùng là kết thúc kết nối. Một chức năng quan trọng của LCP là thực hiện quá trình thương lượng, cho phép hai điểm cuối của liên kết có thể thống nhất về các tùy chọn và tính năng sẽ được sử dụng.
- Giao thức xác thực: Trước khi cho phép trao đổi dữ liệu, các giao thức trong nhóm này sẽ tiến hành xác thực danh tính của các điểm cuối, đảm bảo rằng chỉ những bên được cấp phép mới có thể sử dụng dịch vụ.
Các giao thức xác thực chính
Một biến thể phổ biến được hỗ trợ là giao thức xác thực Handshake Microsoft Challenge (MS-CHAP). Tuy nhiên, 2 giao thức tiêu biểu và được sử dụng rộng rãi nhất bao gồm:
- Giao thức xác thực mật khẩu (Password Authentication Protocol – PAP).
- Giao thức xác thực sử dụng handshake (Challenge Handshake Authentication Protocol – CHAP).

Giao thức điều khiển mạng (NCP)
NCP là các giao thức được sử dụng để thương lượng về các tham số và cơ sở vật chất cần thiết cho lớp mạng cụ thể sẽ hoạt động trên liên kết Point to Point. Mỗi giao thức lớp cao hơn mà Point to Point hỗ trợ sẽ có một NCP tương ứng để quản lý. Một số NCP tiêu biểu của Point to Point bao gồm:
- Giao thức kiểm soát giao thức Internet (IPCP).
- Giao thức kiểm soát lớp mạng OSI (OSI LCP).
- Giao thức điều khiển trao đổi Internetwork packet (IPXCP).
- Giao thức DECnet Phase IV (DNCP).
- Giao thức kiểm soát khung NetBIOS (NBFCP).
- Giao thức kiểm soát IPv6 (IPV6CP).
Cấu trúc và chi tiết kỹ thuật của khung Point-to-Point Protocol
Định dạng khung dữ liệu Point-to-Point Protocol
Do là một giao thức định hướng Byte, cấu trúc khung của Point to Point được định nghĩa một cách rõ ràng, với mỗi trường trong khung bao gồm một hoặc nhiều Byte. Các trường của một khung Point to Point tiêu chuẩn bao gồm:
- Trường cờ (Flag): Có dung lượng 1 Byte, trường này đảm nhận nhiệm vụ quan trọng là đánh dấu điểm bắt đầu và kết thúc của một khung. Giá trị nhị phân của trường này luôn được giữ cố định là
01111110. - Trường địa chỉ (Address): Có dung lượng 1 Byte, trường này trong giao thức Point to Point luôn được đặt thành giá trị
11111111. Giá trị này mang ý nghĩa broadcast, cho biết khung dữ liệu dành cho tất cả các trạm trên đường truyền. - Trường điều khiển (Control): Có dung lượng 1 Byte và mang giá trị không đổi là
11000000. Trường này được giữ lại để tương thích nhưng không được sử dụng cho việc kiểm soát luồng trong Point to Point. - Trường giao thức (Protocol): Có độ dài 1 hoặc 2 Byte, trường này có chức năng xác định loại dữ liệu đang được chứa trong trường payload, ví dụ như IP, IPX, hoặc các gói tin của LCP và NCP.
- Trường tải trọng (Payload): Là trường chứa dữ liệu thực tế được truyền từ lớp mạng. Độ dài tối đa của trường này theo mặc định là 1500 Byte. Tuy nhiên, thông số này có thể được thương lượng và thay đổi giữa hai điểm cuối trong quá trình thiết lập liên kết.
- Trường kiểm tra khung (FCS – Frame Check Sequence): Có độ dài 2 hoặc 4 Byte, trường này được sử dụng cho mục đích phát hiện lỗi. Giao thức thường sử dụng mã kiểm tra chu kỳ (CRC) để đảm bảo tính toàn vẹn của khung dữ liệu trong quá trình truyền.

Cơ chế độn Byte trong khung Point-to-Point Protocol
Một thách thức kỹ thuật phát sinh khi chuỗi bit của trường cờ (01111110) có thể xuất hiện một cách ngẫu nhiên bên trong trường payload. Để giải quyết vấn đề này, Point to Point sử dụng một kỹ thuật gọi là độn Byte. Mục đích chính của kỹ thuật này là để ngăn chặn phía nhận hiểu nhầm một chuỗi bit trong dữ liệu là cờ hiệu kết thúc khung.
Cơ chế hoạt động như sau: Một Byte thoát (Escape Byte) đặc biệt, có mẫu bit là 01111101, sẽ được chèn vào ngay trước mỗi byte trong payload có giá trị trùng với giá trị của Byte cờ hoặc Byte thoát. Khi nhận được khung, phía nhận sẽ tự động thực hiện quá trình ngược lại: Loại bỏ Byte thoát này trước khi chuyển toàn bộ dữ liệu lên lớp mạng để xử lý.
4 giai đoạn hoạt động của Giao thức Point-to-Point Protocol
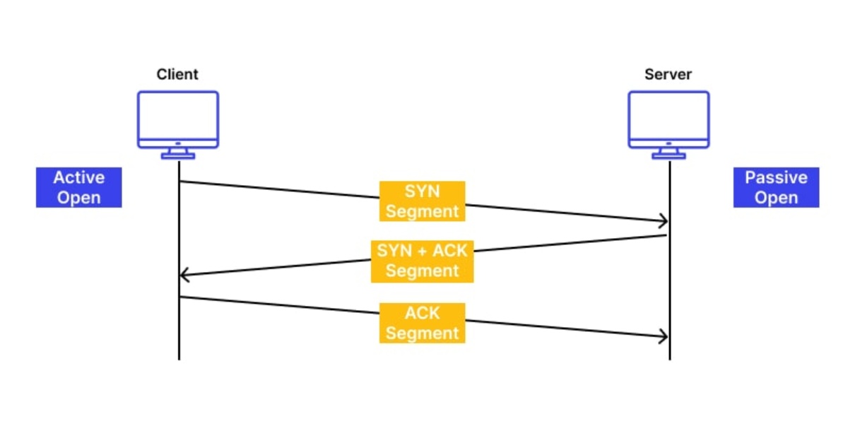
Giai đoạn 1: Thiết lập liên kết và thỏa thuận cấu hình
Trong đó giao thức kiểm soát liên kết (LCP) đóng vai trò chủ đạo có nhiệm vụ là thiết lập và duy trì liên kết Point to Point qua đường truyền vật lý. Trong giai đoạn này, hai thiết bị sẽ gửi cho nhau các gói tin LCP để thiết lập kết nối ở tầng liên kết dữ liệu. Đồng thời, chúng cũng tiến hành thương lượng về các tham số cấu hình quan trọng, ví dụ như kích thước đơn vị truyền tối đa (MTU), phương thức nén dữ liệu và giao thức chứng thực sẽ được sử dụng.
Các khung LCP được gửi qua lại cũng nhằm mục đích kiểm tra tính toàn vẹn của đường truyền. Giai đoạn này chỉ được xem là hoàn tất khi cả hai bên đã gửi và nhận thành công các gói tin xác nhận cấu hình (ACK), chính thức đi đến một thỏa thuận chung.
Giai đoạn 2: Kiểm tra chất lượng kết nối
Sau khi liên kết được thiết lập về mặt logic, một giai đoạn kiểm tra chất lượng có thể được thực hiện (tùy chọn). Trong bước này, các thiết bị Point-to-Point Protocol sẽ tiến hành đánh giá chất lượng của đường truyền vật lý. Mục đích của việc kiểm tra này là để đưa ra quyết định liệu liên kết có đủ ổn định và đáng tin cậy để các giao thức ở lớp mạng có thể được truyền đi hay không.
Giai đoạn 3: Xác thực người dùng và cấu hình mạng
Khi liên kết đã được thiết lập và đảm bảo chất lượng, quá trình xác thực người dùng sẽ diễn ra. Giao thức Point-to-Point Protocol sẽ sử dụng một trong các giao thức xác thực đã được thỏa thuận trước đó (như PAP, CHAP, hoặc MS-CHAP) để xác thực danh tính của thiết bị đang kết nối.
Ngay sau khi xác thực thành công, giao thức điều khiển mạng (NCP) sẽ được kích hoạt. NCP có vai trò thiết lập kết nối ở lớp mạng, thực hiện các chức năng như nén dữ liệu, mã hóa và quan trọng nhất là cấp phát địa chỉ IP. Các khung NCP sẽ được gửi qua liên kết để hoàn tất việc thiết lập kết nối mạng giữa máy chủ Point to Point và máy khách Point to Point từ xa.
Giai đoạn 4: Truyền dữ liệu và kết thúc kết nối
- Truyền dữ liệu: Khi kết nối đã được thiết lập và cấu hình hoàn chỉnh ở cả lớp liên kết dữ liệu và lớp mạng, quá trình truyền dữ liệu thực tế sẽ bắt đầu. Dữ liệu từ các lớp cao hơn sẽ được đóng gói thành các khung Point-to-Point Protocol và truyền đi một cách liên tục qua liên kết vật lý.
- Kết thúc kết nối: Một kết nối Point-to-Point Protocol có thể được kết thúc vào bất kỳ thời điểm nào. Nguyên nhân có thể đến từ yêu cầu của người dùng, sự cố ngắt kết nối vật lý, hoặc do hết thời gian chờ. Khi một bên muốn kết thúc, thiết bị đó sẽ gửi một thông báo LCP đến thiết bị còn lại để báo hiệu. Sau đó, LCP sẽ thực hiện các bước kiểm tra cuối cùng để đảm bảo liên kết được đóng lại một cách đúng quy trình.

Các thuật ngữ mạng liên quan đến giao thức Point to Point
Khi tìm hiểu sâu hơn về giao thức Point to Point và các công nghệ mạng liên quan, người dùng sẽ thường xuyên bắt gặp một số thuật ngữ kỹ thuật quan trọng. Việc nắm vững các khái niệm này sẽ giúp xây dựng một nền tảng kiến thức vững chắc hơn:
- Transmission Control Protocol (TCP): Là giao thức điều khiển truyền vận, một trong những giao thức cốt lõi của bộ giao thức Internet. TCP chịu trách nhiệm đảm bảo việc truyền dữ liệu diễn ra một cách đáng tin cậy, cung cấp các cơ chế kiểm tra tính toàn vẹn, phân đoạn dữ liệu thành các gói tin nhỏ hơn, sắp xếp chúng theo đúng thứ tự và kiểm tra lỗi.
- Internet Protocol (IP): Đây là giao thức Internet, đóng vai trò là giao thức mạng phân gói cơ bản nhất. Chức năng chính của IP là định địa chỉ cho các thiết bị trong mạng và thực hiện việc định tuyến, tức là tìm ra đường đi tốt nhất cho các gói dữ liệu di chuyển từ nguồn đến đích.
- Datagram: Là một đơn vị dữ liệu độc lập được sử dụng trong các mạng chuyển mạch gói. Mỗi datagram chứa đầy đủ thông tin cần thiết để được định tuyến từ nguồn đến đích mà không cần dựa vào các trao đổi trước đó giữa hai thiết bị. Cấu trúc của datagram bao gồm phần đầu chứa thông tin định tuyến và phần tải trọng chứa dữ liệu thực tế.
- Logical Link Control (LLC): Là một giao thức con nằm ở lớp liên kết dữ liệu của mô hình OSI. Chức năng chính của LLC là kiểm soát luồng dữ liệu, phát hiện lỗi và quản lý việc truyền thông tin trên một liên kết vật lý trực tiếp giữa hai thiết bị.
- Link Control Protocol (LCP): Như đã đề cập, đây là Giao thức Điều khiển liên kết, một thành phần không thể thiếu của Point to Point. LCP chịu trách nhiệm cho toàn bộ vòng đời của một kết nối điểm – điểm, từ việc thiết lập, cấu hình, kiểm tra, duy trì cho đến khi kết thúc liên kết.
- Point-to-Point T1: Là một loại dịch vụ truyền thông kỹ thuật số tốc độ cao, cung cấp tốc độ truyền dữ liệu lên đến 1,544 Mbps trên một đường truyền nối tiếp chuyên dụng. Dịch vụ này thường được sử dụng trong môi trường doanh nghiệp để thiết lập các kết nối mạng riêng hoặc truy cập Internet tốc độ cao.

Vietnix – Nhà cung cấp dịch vụ thuê máy chủ, hosting và VPS tốc độ cao, bảo mật tốt
Vietnix là đơn vị cung cấp hạ tầng lưu trữ và mạng chuyên nghiệp tại Việt Nam, mang đến giải pháp toàn diện từ thuê web hosting cho cá nhân, doanh nghiệp đến dịch vụ máy chủ ảo hiệu năng cao cho hệ thống lớn. Với hạ tầng đạt chất lượng cao, Vietnix đảm bảo tốc độ truy cập nhanh, kết nối ổn định và khả năng mở rộng linh hoạt. Khi sử dụng dịch vụ tại Vietnix, khách hàng sẽ được hỗ trợ kỹ thuật 24/7, giúp hệ thống vận hành an toàn, tối ưu và bền vững trên nền tảng hạ tầng mạnh mẽ nhất. Liên hệ ngay!
Thông tin liên hệ:
- Website: https://stag.vietnix.dev/
- Hotline: 1800 1093
- Email: sales@vietnix.com.vn
- Địa chỉ: 265 Hồng Lạc, Phường Bảy Hiền, Thành Phố Hồ Chí Minh
Câu hỏi thường gặp
Point to Point Protocol có thể áp dụng cho môi trường mạng nào ngoài WAN và mạng điện thoại truyền thống không?
Có, Giao thức Point to Point được sử dụng hiệu quả không chỉ trong mạng WAN (Point to Point WAN) và các đường điện thoại truyền thống, mà còn hoạt động ổn định trên nhiều loại hình kết nối vật lý khác như cáp quang, mạng vô tuyến và đường truyền cáp tuần tự. Nhờ khả năng thích ứng linh hoạt, PPP có thể triển khai trên nhiều mô hình Point to Point Network, hỗ trợ tối ưu cho các môi trường truyền dữ liệu đa dạng.
Các giao thức xác thực của Point to Point Protocol như PAP, CHAP hoặc MS-CHAP khác nhau điểm nào về độ bảo mật?
Trong Point to Point Protocol, các phương thức xác thực có vai trò then chốt trong việc bảo vệ dữ liệu trên mạng Point to Point. CHAP và MS-CHAP được xem là an toàn hơn PAP, vì chúng sử dụng cơ chế handshake và mã hóa thử thách giúp ngăn chặn nguy cơ đánh cắp mật khẩu. Ngược lại, PAP chỉ xác thực bằng mật khẩu văn bản thuần, nên dễ bị tấn công hơn khi truyền qua Ethernet hoặc các thiết bị Point to Point.
Giao thức Point to Point có hỗ trợ truyền dữ liệu đa giao thức và tại sao điều này quan trọng trong thực tế?
Giao thức Point to Point hỗ trợ truyền tải nhiều giao thức lớp mạng khác nhau như IP, IPX hay OSI, giúp kết nối linh hoạt giữa các hệ thống mạng không đồng nhất. Nhờ khả năng này, PPP được ứng dụng rộng rãi trong Point to Point Network, đặc biệt trong lĩnh vực logistics, nơi cần đồng bộ dữ liệu giữa các chi nhánh hoặc thiết bị vận hành. Tính năng này giúp doanh nghiệp tối ưu truyền dữ liệu, đảm bảo tốc độ và tính bảo mật cao.
Giao thức Point to Point có vai trò trọng yếu trong các hệ thống mạng hiện đại nhờ sự linh hoạt, bảo mật và khả năng thích ứng với nhiều hạ tầng truyền dẫn. Việc am hiểu và vận dụng đúng giao thức Point to Point sẽ giúp bạn xây dựng hệ thống mạng ổn định, bảo mật và đáp ứng hiệu quả các nhu cầu truyền thông dữ liệu trong thực tế. Cảm ơn bạn đã theo dõi bài viết!










![TOP 13 phần mềm VPN miễn phí phổ biến nhất [year]](https://stag.vietnix.dev/wp-content/uploads/2025/11/vpn-mien-phi.jpg)



